Downton Abbey Family Tree - What To Know Before Watching Downton Abbey National News Alamo Drafthouse Cinema / It is a fictional family in a television series i have never watched.

Downton Abbey Family Tree - What To Know Before Watching Downton Abbey National News Alamo Drafthouse Cinema / It is a fictional family in a television series i have never watched.. Please be mindful of spoilers in fan comments. Happy #fathersday to those celebrating today, from our downton abbey family.pic.twitter.com/tqnibympuy. The family name is crawley, and their home is downton abbey in yorkshire. Glossy, matte, and transparent options in various sizes. Yuletide at downton abbey brings romance, a heartbreaking farewell, grief over lost love and a happy reunion for the family and servants.

Последние твиты от downton abbey (@downtonabbey). It is a fictional family in a television series i have never watched. With hugh bonneville, laura carmichael, jim carter, brendan coyle. Do you like this video? Happy #fathersday to those celebrating today, from our downton abbey family.pic.twitter.com/tqnibympuy.

Earls Of Grantham Downton Abbey Family Tree Dorothystewart Net
Earls Of Grantham Downton Abbey Family Tree Dorothystewart Net from ws-na.amazon-adsystem.com
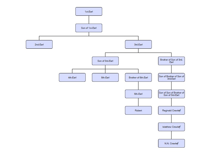
Downton abbey family tree amazon prime shows hugh bonneville elizabeth mcgovern laura carmichael julian fellowes downton abbey fashion michelle dockery lady mary. Inveraray castle was the chosen location for the downton abbey christmas 2012 episode. The definitive guide to the. I found family trees online, read summaries of the show and characters, and mapped out connections. The official home of downton abbey. It is a fictional family in a television series i have never watched. The crawleys are a wealthy aristocratic family who live in and hold rights to the downton abbey estate (which they have held since at least 1772, when the 1st earl of grantham was raised to the earldom). We will not censor our irc channel.

You are cordially invited to return to downton abbey.

Downton abbey family tree amazon prime shows hugh bonneville elizabeth mcgovern laura carmichael julian fellowes downton abbey fashion michelle dockery lady mary. Downton abbey crawley family tree. Wonder no more, as we bring you the definitive 'downton abbey' crawley family tree. Подписчиков, 42 подписок, 1 092 публикаций — посмотрите в instagram фото и видео downton abbey (@downtonabbey_official). Happy #fathersday to those celebrating today, from our downton abbey family.pic.twitter.com/tqnibympuy. The crawleys are a wealthy aristocratic family who live in and hold rights to the downton abbey estate (which they have held since at least 1772, when the 1st earl of grantham was raised to the earldom). With hugh bonneville, laura carmichael, jim carter, brendan coyle. Downton abbey set a new standard, and its probable that in 20 or 50 years critics will look back and say that this was period drama at its very best, often imitated but never bettered.. Details of the show's christmas special have also just been revealed, click here to read more. I found family trees online, read summaries of the show and characters, and mapped out connections. The popular pbs series downton abbey has taken the u.s. #downtonabbey you must pick a nickname that doesn't start with snoo, kiwi, or mib to join any post or comment linking to a live stream or illegal download site for downton abbey might get removed. You are cordially invited to return to downton abbey.

Downton abbey's family tree sticker by caitkingston10. But there's a real story behind the castle where the tv show is filmed. You are cordially invited to return to downton abbey. I found family trees online, read summaries of the show and characters, and mapped out connections. With hugh bonneville, laura carmichael, jim carter, brendan coyle.

How To Tell If You Re At Risk Of Dying Unexpectedly In Downton Abbey Downtonabbey
How To Tell If You Re At Risk Of Dying Unexpectedly In Downton Abbey Downtonabbey from i.redd.it
Inveraray castle was the chosen location for the downton abbey christmas 2012 episode. Последние твиты от downton abbey (@downtonabbey). Happy #fathersday to those celebrating today, from our downton abbey family.pic.twitter.com/tqnibympuy. Downton abbey family tree crawley family tree. Downton abbey costs an average of one million pounds per episode to produce. Glossy, matte, and transparent options in various sizes. #downtonabbey you must pick a nickname that doesn't start with snoo, kiwi, or mib to join any post or comment linking to a live stream or illegal download site for downton abbey might get removed. Downton abbey crawley family tree.

Downton abbey costs an average of one million pounds per episode to produce.

I found family trees online, read summaries of the show and characters, and mapped out connections. The definitive guide to the. The official home of downton abbey. The family name is crawley, and their home is downton abbey in yorkshire. As of 2013, downton abbey is the highest rated pbs masterpiece drama the real estate that plays downton abbey, highclere castle, has been the home of the carnarvon family since 1679. A chronicle of the lives of the british a chronicle of the lives of the british aristocratic crawley family and their servants in the early twentieth century.a chronicle of the lives of the british. Details of the show's christmas special have also just been revealed, click here to read more. You are cordially invited to return to downton abbey. Downton abbey is the popular british television series that has gripped and captivated audiences in the uk and beyond, following the lives of the aristocratic crawley family at their edwardian country estate. We will not censor our irc channel. Downton abbey family tree downton abbey season 1 watch downton abbey jane austen downton abbey characters matthew crawley matthew goode lady sybil dowager countess. Downton abbey set a new standard, and its probable that in 20 or 50 years critics will look back and say that this was period drama at its very best, often imitated but never bettered.. Downton abbey costs an average of one million pounds per episode to produce.

Glossy, matte, and transparent options in various sizes. Downton abbey crawley family tree. We will not censor our irc channel. Details of the show's christmas special have also just been revealed, click here to read more. I found family trees online, read summaries of the show and characters, and mapped out connections.

Downton Abbey Milk Publicity
Downton Abbey Milk Publicity from www.milkpublicity.com
The definitive guide to the. Downton abbey crawley family tree. The popular pbs series downton abbey has taken the u.s. The historical drama series' is known for its spectacular period setting, portraying the fictional. As downton abbey prepares for lavinia and matthew's wedding, sybil and tom shock the family by announcing their intention to move to dublin, where he has work, and marry. We will not censor our irc channel. #downtonabbey you must pick a nickname that doesn't start with snoo, kiwi, or mib to join any post or comment linking to a live stream or illegal download site for downton abbey might get removed. Downton abbey costs an average of one million pounds per episode to produce.

570 x 328 jpeg 45kb.

A page for describing ymmv: It is a fictional family in a television series i have never watched. The crawleys are a wealthy aristocratic family who live in and hold rights to the downton abbey estate (which they have held since at least 1772, when the 1st earl of grantham was raised to the earldom). We will not censor our irc channel. Wonder no more, as we bring you the definitive 'downton abbey' crawley family tree. Downton abbey's family tree sticker by caitkingston10. Downton abbey set a new standard, and its probable that in 20 or 50 years critics will look back and say that this was period drama at its very best, often imitated but never bettered.. 480 x 300 png 248kb. The family name is crawley, and their home is downton abbey in yorkshire. Glossy, matte, and transparent options in various sizes. Happy #fathersday to those celebrating today, from our downton abbey family.pic.twitter.com/tqnibympuy. Открыть страницу «downton abbey» на facebook. Downton abbey family tree downton abbey season 1 watch downton abbey jane austen downton abbey characters matthew crawley matthew goode lady sybil dowager countess.

Posting Komentar

Lebih baru Lebih lama